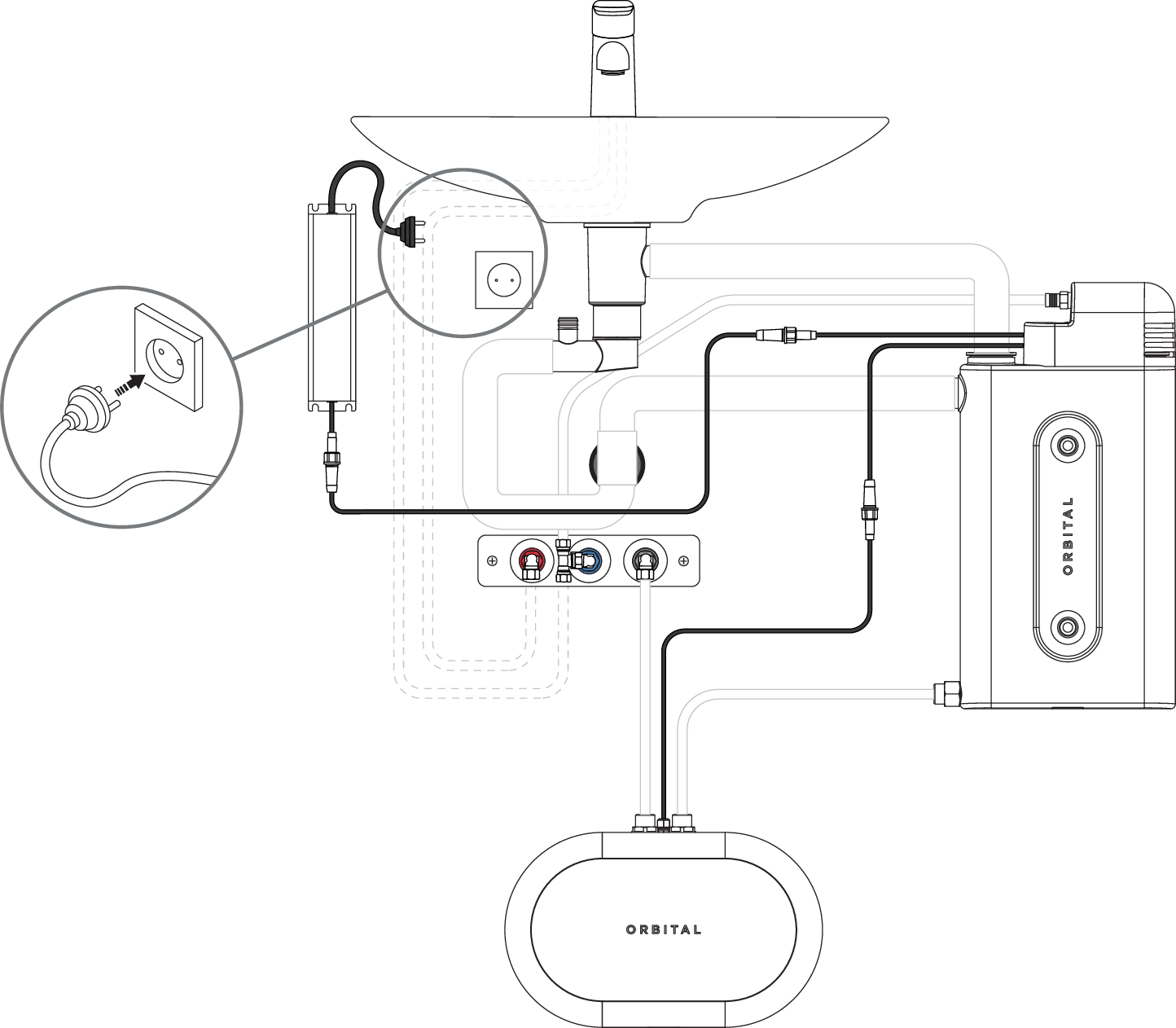
Anslut kablar
Notera
När systemet ansluts till strömförsörjningen fylls tanken automatiskt för att säkerställa att det finns vatten att spola med, även om kranen inte har använts.
Viktigt
Spola toaletten två gånger för att säkerställa att pumpen startar och att toalettcisternen fylls på. Kontrollera om det finns läckor för att säkerställa vattentäthet.
![]() |
