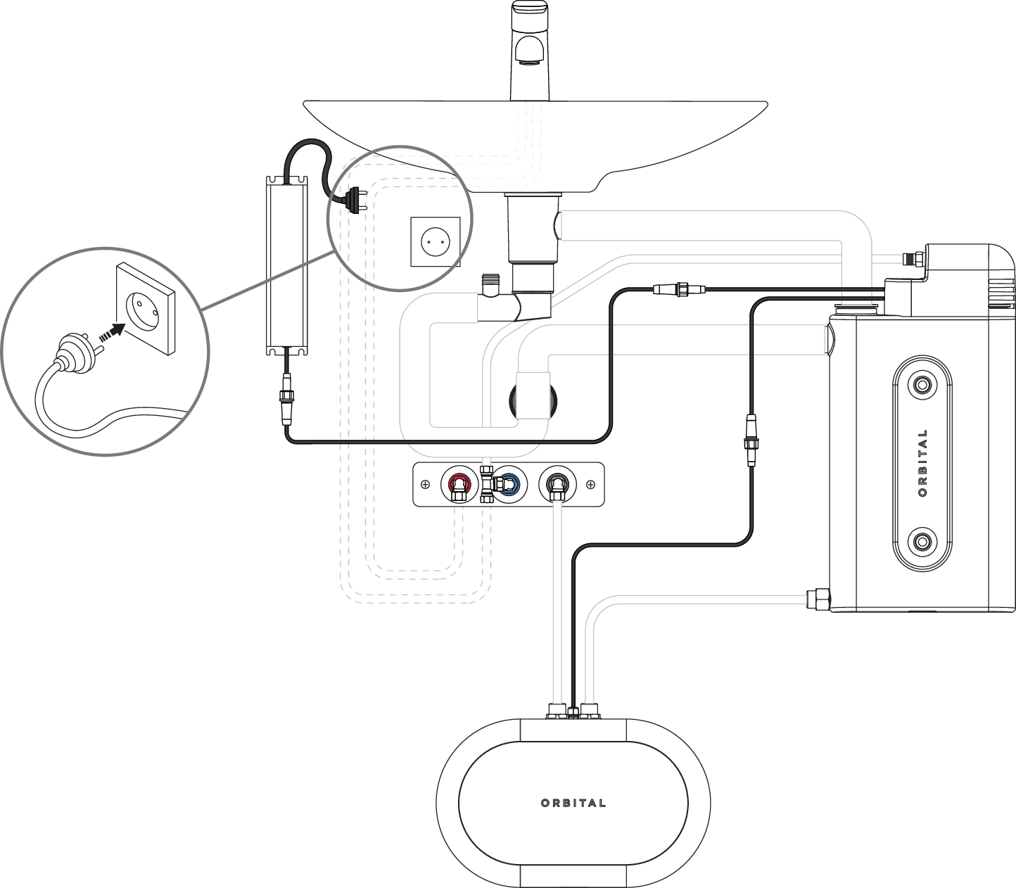
Connect cables
Note
When the system is connected to power, the Tank will automatically fill to make sure there is water to flush with even if the faucet has not been used.
Important
Flush the toilet twice to ensure the Pump starts and the toilet cistern is being refilled. Check for leaks to ensure watertightness.
![]() |
