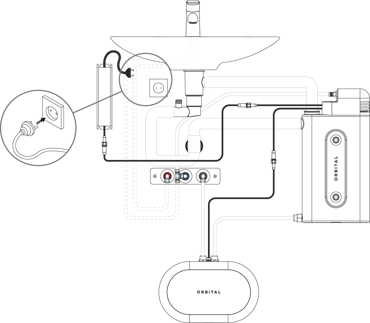
Kabel anschließen
Anmerkung
Wenn das System an den Strom angeschlossen ist, füllt sich der Tank automatisch, um sicherzustellen, dass Wasser zum Spülen vorhanden ist, auch wenn der Wasserhahn nicht benutzt wurde.
Wichtig
Spülen Sie die Toilette zweimal, um sicherzustellen, dass die Pumpe anläuft und der Toilettenspülkasten wieder gefüllt wird. Prüfen Sie auf Lecks, um die Wasserdichtigkeit zu gewährleisten.
![]() |
