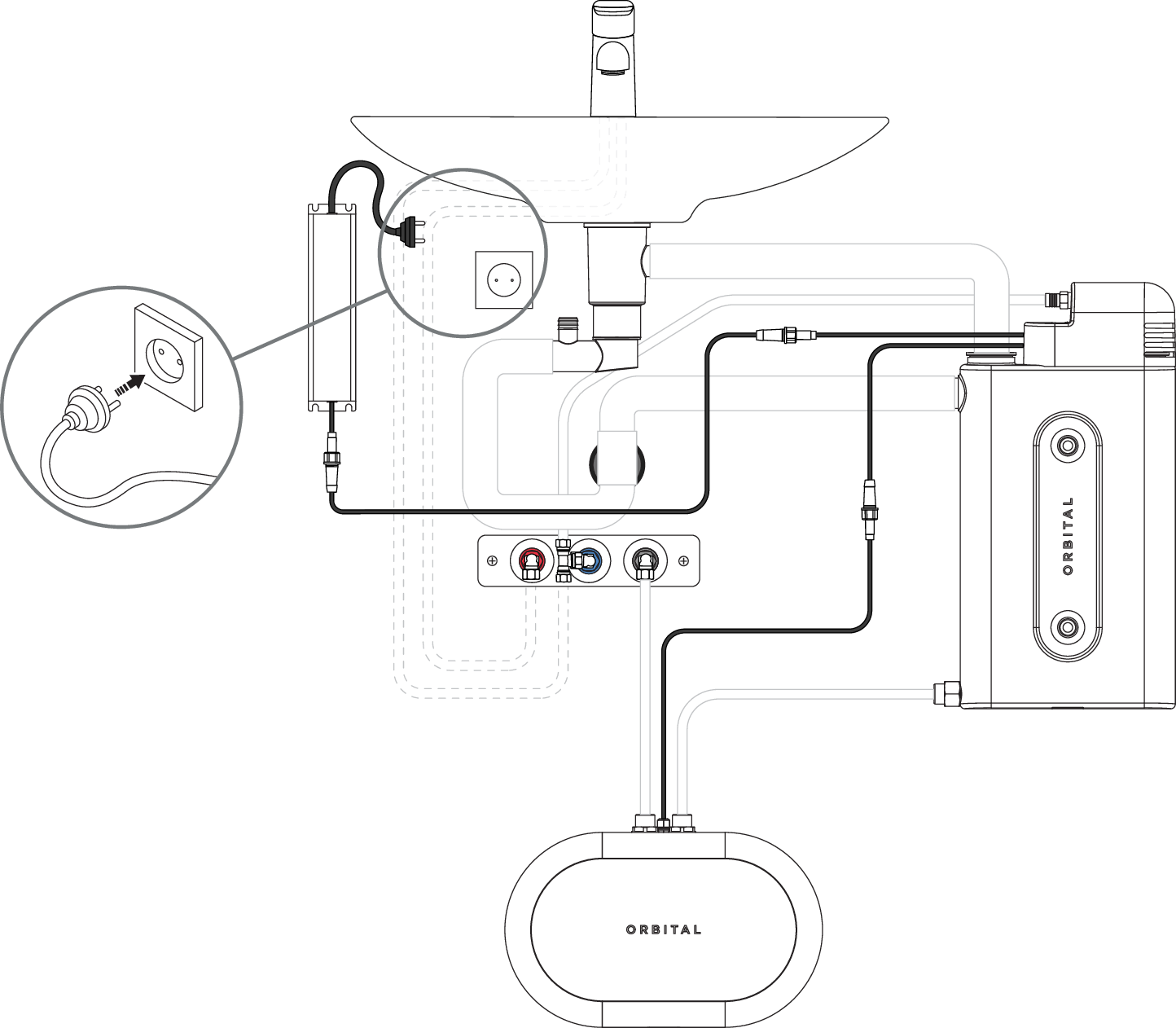
Tilslut kabler
Bemærk
Når systemet tilsluttes strøm, fyldes Tank automatisk for at sikre, at der er vand til at skylle med, selv om vandhanen ikke har været brugt.
Vigtigt
Skyl toilettet to gange for at sikre, at Pump starter, og at toiletcisternen bliver fyldt op. Tjek for lækager for at sikre vandtæthed.
![]() |
